Witam.
Pochwale sie moimi nowymi czujnikami do wentylacji i ogrzewania.
Po ostatniej awarii czujnika DHT22 - dzialal z 8 lat postanowilem troche zmodernizowac instalacje.
Stara skladala sie z 4 czujnikow DHT22 polaczone przewodem 6 zylowym alarmowym.
Troche nieszczesliwe rozwiazanie ale z grubsza dzialalo, zawieszenie czujnika zdazalo sie niezbyt czesto, raz na pare miesiecy.
Wtedy trzeba bylo wylaczyc z pradu i znowu wszystko dzialalo. Restart programowy nie dzialal przy zawieszeniu sie czujnika.
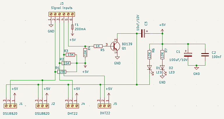
W modernizacji zmienilem okablowanie, tym razem na skretke, chcialem miec wiecej, latwo wymienialnych czujnikow oraz mozliwosc ich resetu bez wylaczania z pradu wszystkiego.
Jako, ze mialem 4 linie gpio padlo na redukcje do 2 DHT22 a w zamian linie “one wire” oraz wylaczanie zasilania dla czujnikow.
Chwila z KiCad-em i powstala plytka ktora ma wylaczac zasilanie i rozdzielac sygnaly.
Do eleminacji zaklocen uzylem brazowej pary przewodow oraz zielonego - czyli 3 ostatnich ze standardu T-568B.
Brazowy - masa, brazowo-bialy - data i zielony zasilanie.
Identyczne rozwiazanie dla czujnikow DHT22 oraz DS18B20 dla uproszczenia instalacji.
Swietnie do tego nadaje sie zwykle gniazdo RJ45 z plytka, ktora wyprowadza piny w jednym szeregu.
W pierwszej wersji wykorzystalem tylko 3 ostatnie piny gniazda.
Do DHT22 nie ma sensu inaczej ale do DS18B20 mozna wykozystac 6 pinow - 3 pierwsze i 3 ostatnie (symetrycznie) aby polaczyc czujniki w szereg.
Wystarczy przeciac 2 srodkowe wyprowadzenia, zamontowac kondensator 100nF, rezystor i DHT lub 18B20 oraz polaczyc paroma drucikami.
Zastosowane rozne rezystory w zaleznosci od ilosci przewidywanych czujnikow:
4.7k dla DHT, bo zawsze bedzie jeden na linie.
15k dla ilosci 3-10 czujnikow
22k dla ilosci 11 - 20 czujnikow
dodatkowy rezystor 15kom jest juz na plytce wiec dla 3 czyjnikow wystarczy 15k przy jednym zalecalbym 4.7k a dla 2 szt. mozna uzyc 10k.
Jak narazie zadnych bledow z czujnikow. Przewody mam o dlugosciach 3-6m.
Do testowania uzywam WT32-eth01 z wyjsciami gpio. To jest pierwsza wersja z 4 i logika 5V wiec mozna podlaczyc cokolwiek.
Zrobilem schemat do ulepszonej wersji z 8 gpio jednak czekam na obudowe z aliexpress aby to sklecic.
Jak ktos zainteresowany to moge udostepnic schemat i wzor plytki.
W zalozeniu maja byc do tego dopinane kolejne moduly z przekaznikami, wyjsciami / wejsciami nisko napieciowymi, czujnikami Pir, wyswietlacz itp.
Wszystko w taniej chinskiej obudowie uniwersalnej zapinane na szyne din.
a tak wyglada sterowanie wentylacji.









